网站首页
走进我们
公司简介
企业文化
资质荣誉
企业实力
主营业务
电解铅
新闻资讯
公司新闻
常见问题
成功案例
信息公开
人才招聘
联系我们
联系方式
地图导航
在线留言
免费咨询热线:
13867555868
网站导航
网站首页
关于我们
主营业务
企业实力
成功案例
新闻资讯
联系我们
产品中心
电解铅
新闻资讯
公司新闻
常见问题
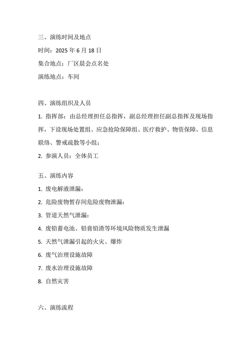
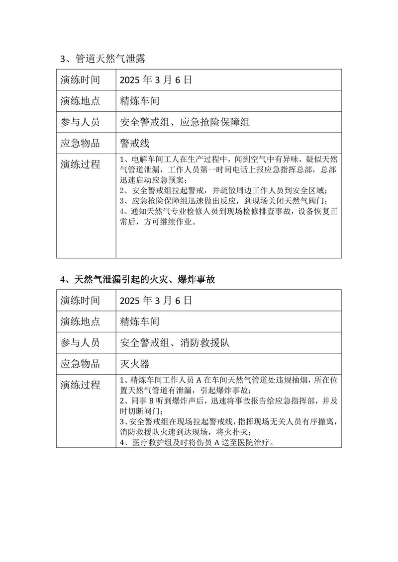
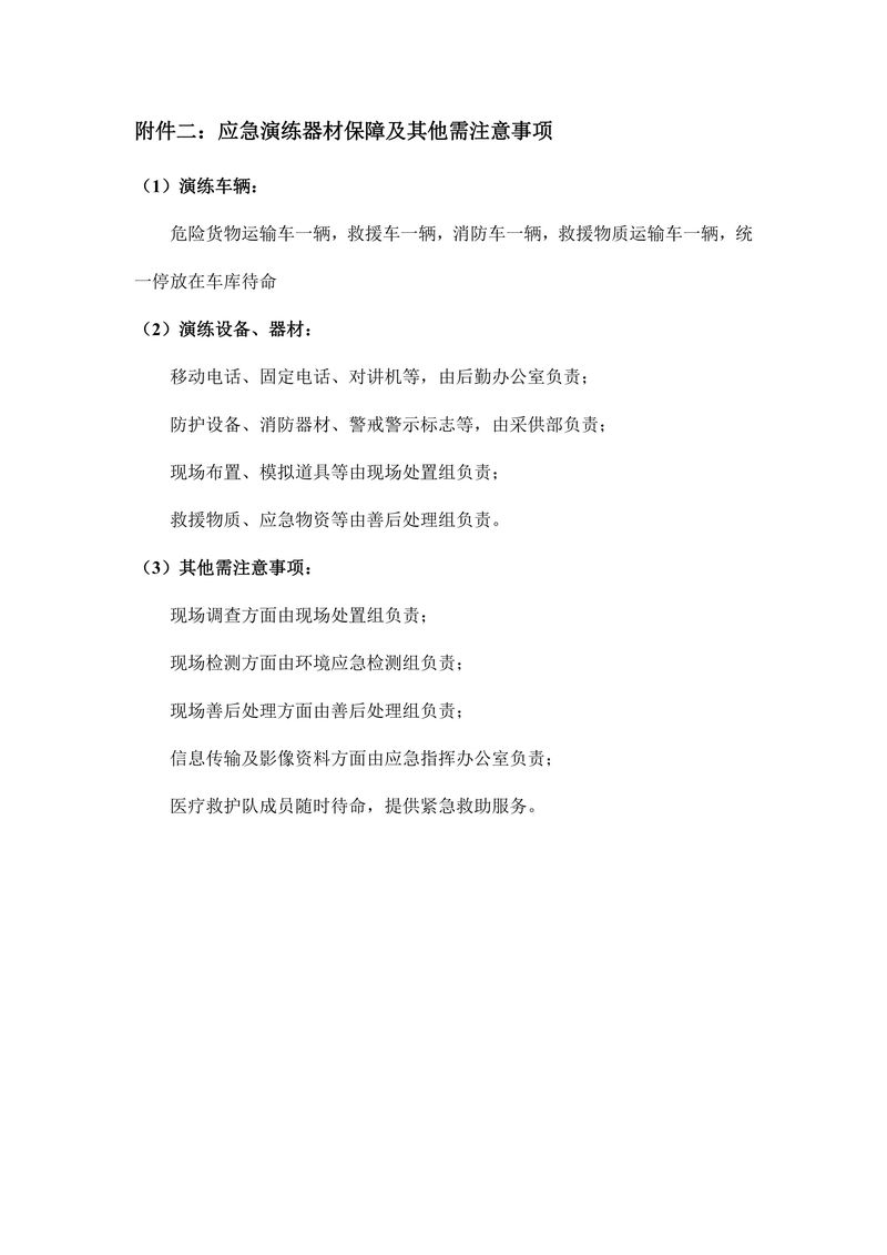
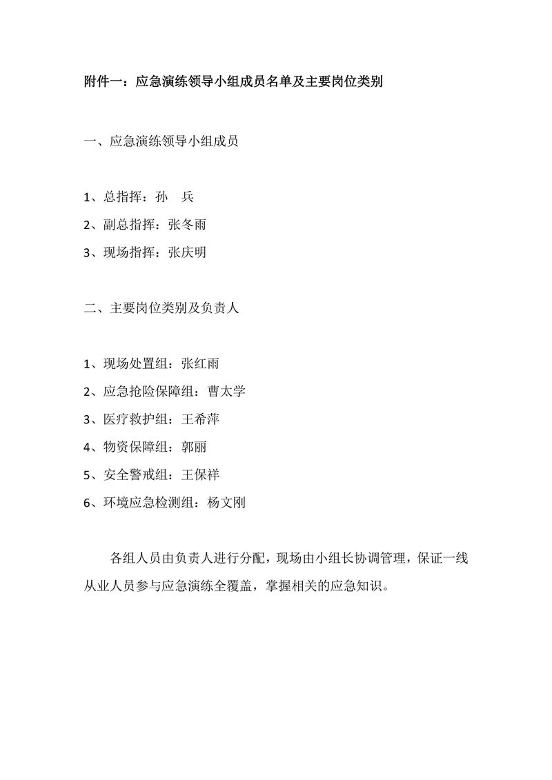
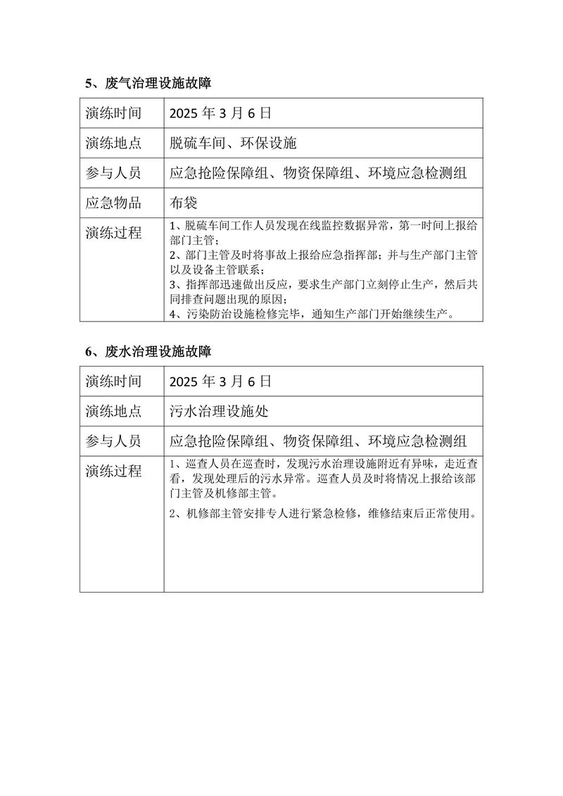
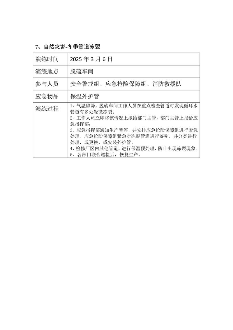
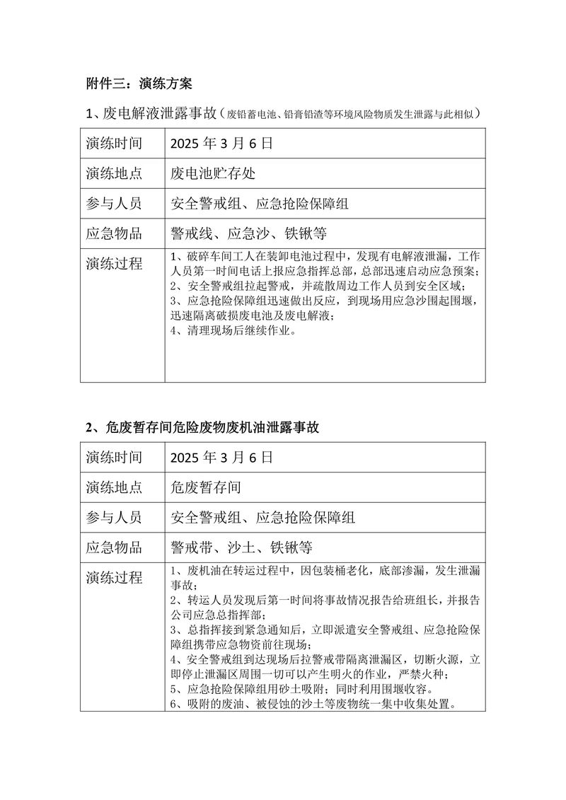
2025年华瑞突发环境事件应急演练
发布时间:2025-08-05 浏览:257次
信息公开
我们期待与你共同成长,全方位福利关怀,关爱你与家人
上一篇:
新乡市华瑞电源材料有限公司废水、废气
下一篇:
2025年安全事故应急演练方案
联系我们
13867555868
立即咨询
●
主营业务
电解铅
●
新闻资讯
公司新闻
常见问题
●
关于我们
公司简介
企业文化
资质荣誉
企业实力
●
联系我们
联系方式
地图导航
在线留言
地址:河南省新乡市获嘉县安王路(丁村北)
微信咨询
了解更多产品信息
版权所有 新乡市华瑞电源材料有限公司
备案号:豫ICP备19034555号-2
回顶
电话
13867555868
微信
扫一扫 关注我们